星图维天信
2026/01/20
近日,中国气象学会首个团体标准《低空无人驾驶航空器起降点气象观测设施建设和维护要求》(T/CMSGS 001—2025)正式发布实施。这一标准的制定,标志着我国低空经济基础设施建设向规范化、精细化迈出了关键一步。
作为国内领先的低空气象服务企业,中科星图维天信科技股份有限公司(以下简称“星图维天信”),长期深耕低空气象立体观测、多源数据融合与航空气象服务,积累了丰富的技术成果与行业实践经验。在此次标准编制过程中,星图维天信旗下中科星图维天信(西安)科技有限公司、中科星图维天信(安徽)科技有限公司与合肥市气象局、江苏理工学院、安徽气象信息有限公司等多家单位紧密协作,深度参与了该标准的编制工作,为促进低空飞行安全与高效运行提供了重要的技术支撑。



核心优势凸显 为标准注入“星图智慧”
星图维天信充分发挥自身在低空风场精细化反演、短临气象预警、空天地一体化数据融合等方面的专业优势,将“以数据中台为核心的空天地一体化观测组网”理念融入标准,推动了观测数据与空管、应急指挥、无人机管控等系统的安全、实时数据共享及业务协同,确保了标准技术内容的先进性与前瞻性。
标准重要内容解读
选址与安全并重 强调环境适应性
标准对观测设施的选址提出了严格要求,明确需位于起降点常年主风向的上风方,并规避强电磁干扰、无人机气流等干扰源。同时,首次明确规定了气象观测设施与起降点中心之间的安全距离需依据国家标准或空管评估确定,将运行安全置于首位。对设备的防雷、电磁兼容、激光安全及防水、抗振、抗腐蚀等环境适应性也做出了具体规定。
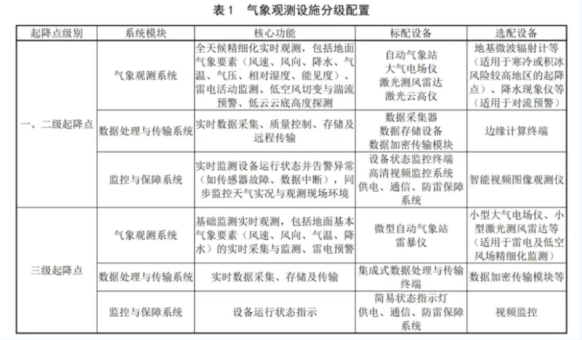
分级分类配置 兼顾科学性与经济性
标准创新性地将起降点划分为一级(骨干节点)、二级(重要节点)、三级(一般节点)及其他专项节点。针对不同级别,提出了差异化的“标配”与“选配”设备清单。例如,一、二级起降点要求配置能监测低空风切变、湍流的激光测风雷达以及探测低云云底的激光云高仪等高端设备,而三级起降点则侧重于基础气象要素的监测。这种模式确保了关键节点的高标准保障,同时兼顾了广泛布点的经济可行性,体现了极强的可操作性。

构建一体化观测网络 推动数据共享与服务协同
标准积极响应低空经济数字化、网络化的发展趋势,倡导构建以数据中台为核心的空天地一体化观测组网。明确要求提供符合国家标准的开放式数据服务接口,以实现与空管、应急指挥、无人机运行管理(UTM)等系统的安全、实时数据共享与业务协同,为未来大规模、网络化无人机运行奠定坚实的数据基础。
未来,星图维天信将以此次参编标准为契机,深度践行中科星图“1+2+N+M”低空经济发展战略,持续深耕低空气象核心技术研发,推动智能观测装备、数据分析平台与场景化服务体系的深度融合,通过标准引领、技术赋能、生态协同等路径,助力全国低空起降场网与城市空中交通体系的标准化、智能化建设,为我国低空经济安全、高效、规模化发展贡献“星图”智慧与力量。
分享